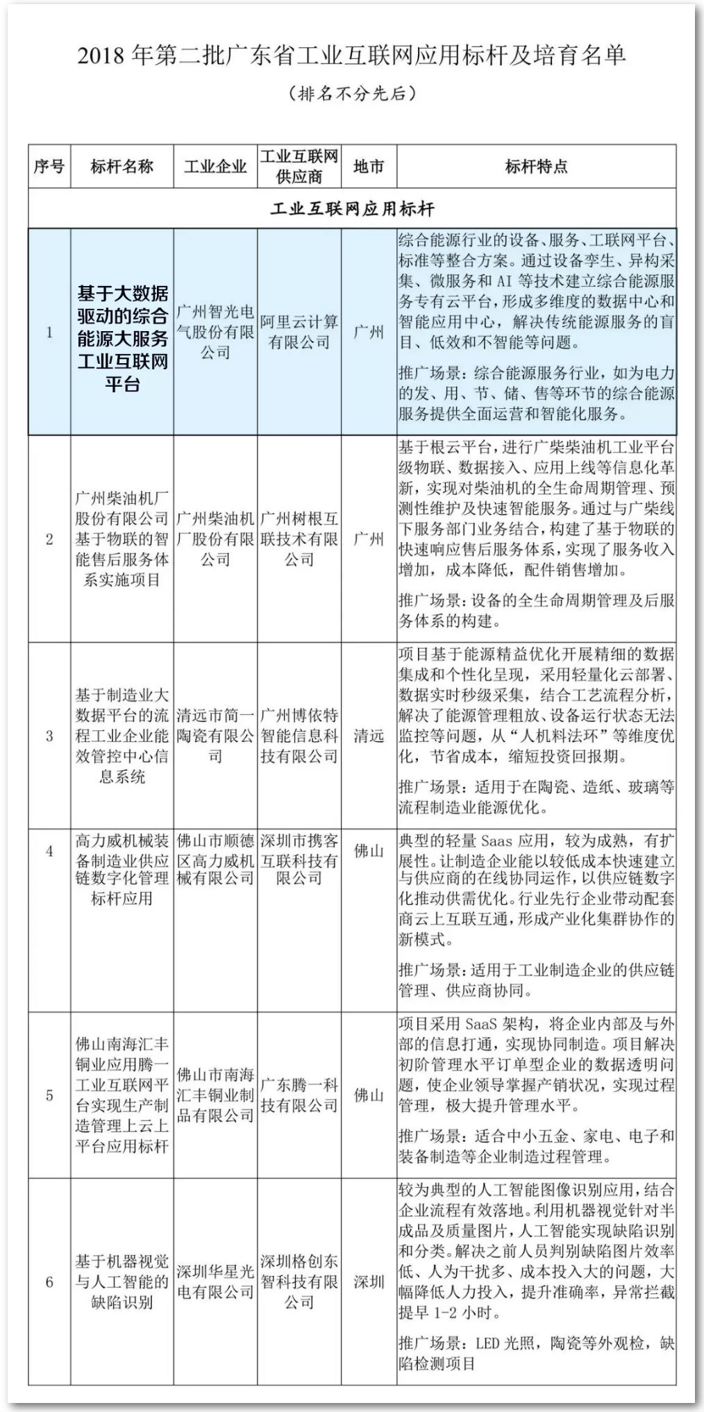
昨日,广东省互联网产业联盟公布了2018年第二批广东省工业互联网应用标杆及培育项目,永利3044noc“综合能源大服务工业互联网平台”项目入选2018年第二批广东省工业互联网应用标杆。
据了解,广东省工业互联网应用标杆及培育项目是广东省工业互联网产业联盟为落实广东省政府关于深化“互联网+先进制造”发展工业互联网实施方案及配套政策措施的通知》,根据《广东省工业互联网应用标杆培育工作方案》,经过专家评委严格评选出来的优秀工业互联网项目,在全省乃至全国都具有标杆意义。

次
2018.11.22
昨日,广东省互联网产业联盟公布了2018年第二批广东省工业互联网应用标杆及培育项目,永利3044noc“综合能源大服务工业互联网平台”项目入选2018年第二批广东省工业互联网应用标杆。
据了解,广东省工业互联网应用标杆及培育项目是广东省工业互联网产业联盟为落实广东省政府关于深化“互联网+先进制造”发展工业互联网实施方案及配套政策措施的通知》,根据《广东省工业互联网应用标杆培育工作方案》,经过专家评委严格评选出来的优秀工业互联网项目,在全省乃至全国都具有标杆意义。

关注我们